For me, the biggest problem with Twitter are their Draconian rules concerning third-party apps. I had several ideas for cool apps built on top of the Twitter API (e.g. a Twitter-based news aggregator, an online volunteering app, ...), but each time I gave up on the idea after reading the terms of their developer program:
No showing of tweets with content from other social networks, no altering in the presentation of tweets, very severe rate limits, ....
I think if Twitter wad a little less paranoid about protecting their content they could actually become a viable and useful communication tool for a large part of the Internet (even more than today).
>No showing of tweets with content from other social networks
Where does it say that? I've been working with folks and using products that do exactly that and they haven't had issues. Yes you have to display it like Twitter wants, but I've not seen any limit to also showing FB or other content.
I used to be on twitter. Left because nobody talks with you, just at you. And when you do actually get a conversation going, it's hard to follow when it's thrown in the same chronological time line with other conversations. The hashtag doesn't do much to foster conversation either. Merely a way to label slogans. This dichotomy between being a public feed but also being a place for conversations is at the core of why twitter sucks.
I ended up questioning some news anchors for an hour yesterday on one of the feeds, and the thought hit me about how much better this was than just the news.
I agree. They owned the 'better than the rest' crown, compared with G+ and Facebook. With a crippled conversation model.
Now, with the recent articles about Twitter's apps collecting the list of applications you have installed on your mobile, I tend to think that Twitter is as broken a concept as 'You can shout 140 characters - but no more - and people need to reply just as terse' sounds to your granddad. There's no way to justify the crazy limitations and the owner of the platform turns out to be another FB.
Tweets are threaded now. Conversations work, though can break down if people compose new tweets with an @mention instead of the reply button.
Can break down with sub-conversation trees a little, but that's hardly only twitter's problem. I'd be more than happy with reddit-style @reply threads.
That depends on whether you carry your friends there with you or not, I guess. I don't see why it should be different to Facebook in that regard. (I have probably sent thousands of DMs over the years.)
The thing about Twitter is that it should have been TV vs trying to be channels. I don't know why they were never comfortable enough in their skin to let third parties extend the living heck out of their platform. Using Twitter and getting a Gen 1.0 iPhone were very similar experiences. Pretty much wow and thinking the sky was the limit (vs what they actually were initially). Apple harnessed an app developer community and made their product 10x more valuable. Twitter locked everyone out. I always thought the Twitter competitor launched by Dalton (App.net) totally missed the boat. We didn't need a paid service to save us from ads we needed an open free platform that drew in millions and millions of users to draw in app developers etc. That would have crushed Twitter.
This might sound very weird in this day and age, but in my professional life (web developer), Twitter and G+ compete content-wise. And G+ wins easily.
Disclaimer: I'm a very light Twitter user. I'm almost surely missing out on features I never bothered to discover.
The main advantage G+ has in my eyes is its signal to noise ratio. It seems far better than Twitter's. Again, specifically in my professional world, quite a lot of relevant people post on G+. I guess they either don't post personal stuff or efficiently use Circles. Many, but definitely not all, are of course close to Google.
Some other advantages for me: the fact that you can read the whole story (not just sentence-per-sentence) and the -theoretical- ability to drag in non-professional relationships (yes, I like Circles).
I realize no one takes G+ serious anymore and that it's a graveyard for most. But it seems to work well for some (professionally). In a way it can make Twitter lose (one of) its edge(s): follow tech-people.
This isn't meant as a G+ promotion. I just wanted to make clear why Twitter might not be a good fit for some.
There's a single thing G+ can offer that Twitter doesn't: Long posts.
The rest? Bullshit. G+ is a closed and broken platform, built by an advertisement company. It made lots of questionable decisions in the past (this very same person has a blocked G+ account - for real name policy violations - that, combined with the amazing Google customer support means that I will never ever be able to rate an app for my Android phone). There is _nothing_ good about G+.
Twitter sucks in various ways. But G+ is not better. Not at all. Unless we're really just talking 'character counts'. In all other ways? Worse, so. much. worse.
Whereas some people I know have twitter and very few use it regularly, I have never even met someone who has a G+ and very few people I know would even recognize it as a social network over a simple rebranding of their gmail account.
Twitter’s biggest problem is that Twitter increases or decreases in value along with user’s willingness to curate their feed. Many will never do that.
So Twitter tries to do the work for you, but guessing exactly who/what you’d be interested in without tons of info is virtually impossible.
The closest they can get is the current logged-out homepage: “Here are a bunch of random categories. You like the NBA? Maybe celebrity chefs? Cute animals? Country artists?” (Those are literal examples.) Total shot in the dark.
>"guessing exactly who/what you’d be interested in without tons of info is virtually impossible."
That was my intuition as well. But it turns out that you can generate good recommendations without tons of info -- as long as you are selective about what signals you use.
We learned this firsthand when building https://recent.io/ for news recommendations -- the backend is able to generate relevant suggestions that appear in the app after users have read an average of 5 articles. That's based on real-world user testing.
If Twitter recognizes repeat visits by people who don't (yet) have accounts, it should be able to try a similar approach. On the other hand it took a while for us to get it right.
At first Twitter was awesome because of their API but then that closed off so now I have to use their stuff only I feel as if they haven't done anything in the past few years but scale.
I've tried being a user for years but they really need a better way to manage and view lists. The frequency of celebrity tweets vs. friend tweets vs. company tweets is all different. How I ingest that content is differs depending on my mood or what I want. Thus far, there's no easy way to sort through the content to quickly find what I'm looking for or interested in. It all requires endless scrolling and weeding out the noise.
The scariest statistic in that article is that one billion users tried twitter, then walked away. I'm sure some of those are novelty accounts that just never took off, not truly unique users, but that is still a ton of people who already wrote twitter off as irrelevant to their life.
That is a large hurdle to overcome. Where are you going to grow your userbase if that many people already made their decision against you? I can assure you, that is not a tech question, it is a marketing issue.
Have you created a web service or app around it? Or is it on Github? A visual conversion graph would indeed help, the Twitter UX isn't really useable to follow up any longer conversation. I assume the Twitter UX has been even slightly degraded a bit over time for A) scalability reasons B) so that users stay longer on Twitter (good for advertisement statistics)
That's really interesting. I created something similar for App.net - see http://shkspr.mobi/hyper/?thread=1 would love to chat with you about doing the same on Twitter.
One of the best use cases of twitter for me is customer service, a few complaints about @comcast is way more effective than calling and waiting on the phone for 20 minutes and fighting with the customer service agent... I was able to resolve my issue with a few back and forth DMs with @comcastcares ... I don't think many people have enjoyed this experience, it's like night and day.
"Shortcomings in the direct response advertising category have resulted in the company coming in below the financial community’s quarterly estimates."
Well, yes. The problem with all social networks is that ads interfere with the "social". Ads are a big annoying guy getting in your face when you're trying to talk to someone. Or worse, they're your (soon to be former) "friends" who've been tricked into "sharing" (i.e. spamming) ads.
Remember, Twitter's big period of growth was before they had ads. They only put in ads when they had users hooked.
Twitter lists (especially in combination with Flipboard) are useful for filtering/curation, but have seen few improvements and remain unavailable in the mobile app.
Lists could exhibit business value comparable to Pinterest curation, if Twitter paid any attention to the feature. They are micro-social networks that amplify the value of Twitter's main accomplishment: a directory of pseudonymns for writers, marketers, subject-matter experts and other publishers of time-sensitive content.
Maybe its just me, im too old and not famous enough...but Twitter just seems to me to be a celebrity (that includes fame of any kind) circle jerk...and if you're not famous, you dont exist. Its weird. I hated fb towards the end of my usage of it...but at least like the old sitcom 'Cheers', at least sometimes you could go 'where everybody knows your name...'
Honest question: I've tried Twitter a bunch of times, tried to engage with it for a couple weeks, then given up when I felt that either the tweets were not curated enough for me or that nobody was listening to me. Is there some guide for technically literate people to start using Twitter effectively? Right now I use Feedly and blogs to serve this purpose, but the appeal of real time news a la Twitter seems quite sweet, if only I could tap into it.
of course the author misses the biggest reason twitter sucks. Abuse, fake accounts, and trolling cause more "authentic" real name users to leave every day. Twitter does nothing to punish people who can just grab a picture of you from the net, create and account and start ruining your reputation instantly. And we all know you can't win against a troll unless you out troll them with your own bots. Twitter is the stained toilet bowl of human interaction. Twitter would instantly better if it forced real names and banned people for abusive comments outright. Until then, Twitter is unusable.
"Though you wouldn’t know it by looking at the stock price or by reading the headlines, Twitter is owed recognition for ramping up their product development"
Sacca is incorrect when it comes to Twitter's stock price. They're being given an epic benefit of the doubt on their valuation. Few companies get that sort of charity; ask Groupon, Angie's List, Etsy, etc. about that.
They're substantially overvalued by any normal market standards. A $24b market cap for a company that has never - in nearly a decade of existence - earned a profit; worse, they've bled a billion in red ink over that time. It's also trading at a rich sales multiple of about 16.
This article at one point proposes splitting content into separate apps. I'm unsure of the end goal of this; I guess that it's trying to provide a clearer divide for users, allowing them to filter content in a sense. It seems like this would be better solved by filtering better within the app, separating apps is just going to lead to more confusion, imo.
That's a tricky question, because while I would pay, say, $5 per month for it, if every existing user had to pay $5 for it, the value would decrease significantly as most people probably wouldn't pay that much and it'd decrease my reach. If I were to pay merely for added benefits over what I have now, it entirely depends on what they would be..
I used Twitter quite a bit for work purposes (before I left CNET/CBS last year to found a recommendation startup) and might have paid for it then.
But the value for me was in interacting with a large number of people, and I suspect even charging a few dollars a year would lead to the vast majority of accounts disappearing, reducing the remaining users' incentive to pay, leading to more accounts disappearing, etc.
The users who have the most to gain from Twitter are those with a huge following as they monetise their following outside of Twitter. Be it that they have something to sell or that they are campaigning. I there would find it reasonable to charge accounts that have more than 1000 followers per tweet a small fee.
This is a great essay (and shows that even if it’s predictable, it’s always good to balance criticism with praise, support, and a sense of a positive path forward.)
As for Sacca’s suggestions, I have mixed feelings on the specific features he suggests for encouraging people to Tweet more (“Tweeting Shouldn’t Be So Scary”) and increasing engagement (“Using Twitter Doesn’t Need To Feel As Lonely”) but I like his suggestions about improving the timeline:
“Live Is The Biggest Opportunity Yet.”
This is the section he describes most lucidly and is the simplest to implement on top of the existing product. It’s currently done in a ham-fisted way—where I am in India it prods me with modal dialogs about cricket matches!—but there will need to be less prodding if it’s built as a standard set of pages where you can follow the best tweets for a sporting event, TV show or news topic while the situation is ongoing even if you’re logged out. It’s a bit like following a hashtag, with some curation and highlighting of popular tweets on the topic thrown in.
“Channels Will Make Twitter Easy, Easy, Easy.”
I sort of lost the thread in the middle of reading this in terms of figuring out exactly how this is different from Live or other category based curated tweets but I kinda get it. These are his examples: “Want to know what are the most popular articles linked to on Twitter? That should be a channel. What are the most popular sites linked among the people we follow or people that our friends follow? Great channel. Which books are people Tweeting about? Channel. Which videos are garnering the most attention? Channel. Any particular .gifs blowing up? Channel.”
“Twitter’s Save Button Would Let You Keep All The Good Stuff.”
This is a relatively complex concept and would be difficult to implement in a clear way but I like the idea. “We could keep every product we saw mentioned, every book that looked interesting, every destination we wanted to visit someday, every concert we wanted to go see, and every ad that piqued our curiosity. All of this could be saved to a Vault within Twitter with just one button in line with the RT and Fav buttons in each Tweet.”
[+] [-] ThePhysicist|10 years ago|reply
No showing of tweets with content from other social networks, no altering in the presentation of tweets, very severe rate limits, ....
I think if Twitter wad a little less paranoid about protecting their content they could actually become a viable and useful communication tool for a large part of the Internet (even more than today).
[+] [-] MichaelGG|10 years ago|reply
Where does it say that? I've been working with folks and using products that do exactly that and they haven't had issues. Yes you have to display it like Twitter wants, but I've not seen any limit to also showing FB or other content.
[+] [-] state|10 years ago|reply
[+] [-] normloman|10 years ago|reply
[+] [-] untog|10 years ago|reply
That, at least, shouldn't be the case. Your conversations live in the Notifications tab.
[+] [-] bduerst|10 years ago|reply
I ended up questioning some news anchors for an hour yesterday on one of the feeds, and the thought hit me about how much better this was than just the news.
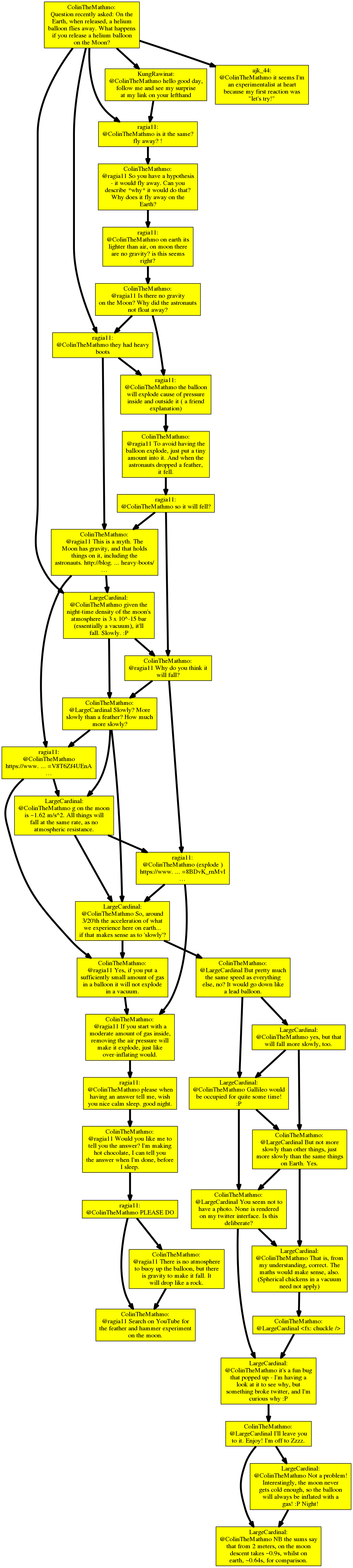
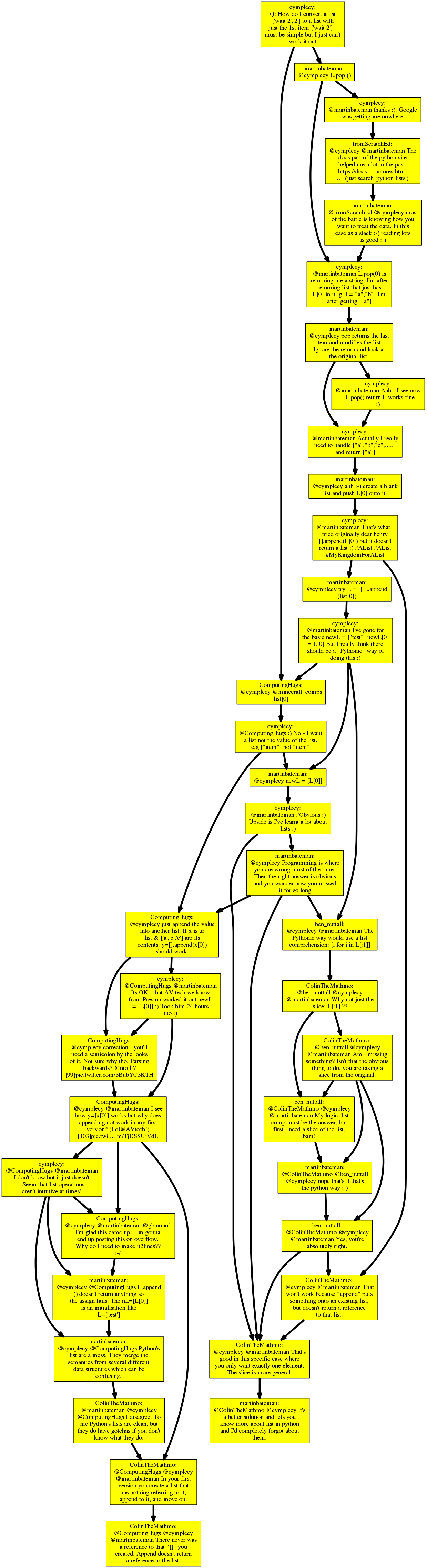
[+] [-] ColinWright|10 years ago|reply
http://www.solipsys.co.uk/TwitterConversations/HeliumBalloon...
http://www.solipsys.co.uk/TwitterConversations/ListContainin...
[+] [-] darklajid|10 years ago|reply
Now, with the recent articles about Twitter's apps collecting the list of applications you have installed on your mobile, I tend to think that Twitter is as broken a concept as 'You can shout 140 characters - but no more - and people need to reply just as terse' sounds to your granddad. There's no way to justify the crazy limitations and the owner of the platform turns out to be another FB.
Next up: Real name policies on Twitter?
[+] [-] benmathes|10 years ago|reply
Can break down with sub-conversation trees a little, but that's hardly only twitter's problem. I'd be more than happy with reddit-style @reply threads.
[+] [-] mahouse|10 years ago|reply
[+] [-] jusben1369|10 years ago|reply
[+] [-] akrymski|10 years ago|reply
[+] [-] smhg|10 years ago|reply
Disclaimer: I'm a very light Twitter user. I'm almost surely missing out on features I never bothered to discover.
The main advantage G+ has in my eyes is its signal to noise ratio. It seems far better than Twitter's. Again, specifically in my professional world, quite a lot of relevant people post on G+. I guess they either don't post personal stuff or efficiently use Circles. Many, but definitely not all, are of course close to Google.
Some other advantages for me: the fact that you can read the whole story (not just sentence-per-sentence) and the -theoretical- ability to drag in non-professional relationships (yes, I like Circles).
I realize no one takes G+ serious anymore and that it's a graveyard for most. But it seems to work well for some (professionally). In a way it can make Twitter lose (one of) its edge(s): follow tech-people.
This isn't meant as a G+ promotion. I just wanted to make clear why Twitter might not be a good fit for some.
[+] [-] darklajid|10 years ago|reply
The rest? Bullshit. G+ is a closed and broken platform, built by an advertisement company. It made lots of questionable decisions in the past (this very same person has a blocked G+ account - for real name policy violations - that, combined with the amazing Google customer support means that I will never ever be able to rate an app for my Android phone). There is _nothing_ good about G+.
Twitter sucks in various ways. But G+ is not better. Not at all. Unless we're really just talking 'character counts'. In all other ways? Worse, so. much. worse.
[+] [-] theVirginian|10 years ago|reply
[+] [-] austenallred|10 years ago|reply
So Twitter tries to do the work for you, but guessing exactly who/what you’d be interested in without tons of info is virtually impossible.
The closest they can get is the current logged-out homepage: “Here are a bunch of random categories. You like the NBA? Maybe celebrity chefs? Cute animals? Country artists?” (Those are literal examples.) Total shot in the dark.
[+] [-] azazo|10 years ago|reply
Twitter is my favorite app, but it's because I have spent five plus years curating my feed.
There is a fundamental problem with the way they onboard new users and this is why so many people don't stick around.
The onboarding process asks you to select interests and then recommends people to follow based on those interests.
However, they often recommend celebrities and 'popular' accounts.
These people are often terrible at Twitter, so new users see a bunch of boring, self-promotional content in their feed and don't come back.
[+] [-] declan|10 years ago|reply
That was my intuition as well. But it turns out that you can generate good recommendations without tons of info -- as long as you are selective about what signals you use.
We learned this firsthand when building https://recent.io/ for news recommendations -- the backend is able to generate relevant suggestions that appear in the app after users have read an average of 5 articles. That's based on real-world user testing.
If Twitter recognizes repeat visits by people who don't (yet) have accounts, it should be able to try a similar approach. On the other hand it took a while for us to get it right.
[+] [-] kin|10 years ago|reply
I've tried being a user for years but they really need a better way to manage and view lists. The frequency of celebrity tweets vs. friend tweets vs. company tweets is all different. How I ingest that content is differs depending on my mood or what I want. Thus far, there's no easy way to sort through the content to quickly find what I'm looking for or interested in. It all requires endless scrolling and weeding out the noise.
[+] [-] nicolewhite|10 years ago|reply
[+] [-] codingdave|10 years ago|reply
That is a large hurdle to overcome. Where are you going to grow your userbase if that many people already made their decision against you? I can assure you, that is not a tech question, it is a marketing issue.
[+] [-] ColinWright|10 years ago|reply
http://www.solipsys.co.uk/TwitterConversations/HeliumBalloon...
http://www.solipsys.co.uk/TwitterConversations/ListContainin...
http://www.solipsys.co.uk/TwitterConversations/Assessment_20...
[+] [-] frik|10 years ago|reply
[+] [-] edent|10 years ago|reply
[+] [-] hagope|10 years ago|reply
[+] [-] Animats|10 years ago|reply
Well, yes. The problem with all social networks is that ads interfere with the "social". Ads are a big annoying guy getting in your face when you're trying to talk to someone. Or worse, they're your (soon to be former) "friends" who've been tricked into "sharing" (i.e. spamming) ads.
Remember, Twitter's big period of growth was before they had ads. They only put in ads when they had users hooked.
The first one is always free.
[+] [-] walterbell|10 years ago|reply
Lists could exhibit business value comparable to Pinterest curation, if Twitter paid any attention to the feature. They are micro-social networks that amplify the value of Twitter's main accomplishment: a directory of pseudonymns for writers, marketers, subject-matter experts and other publishers of time-sensitive content.
[+] [-] DaveWalk|10 years ago|reply
[+] [-] minthd|10 years ago|reply
[+] [-] lawl|10 years ago|reply
[+] [-] aswanson|10 years ago|reply
[+] [-] throw_it_away|10 years ago|reply
[+] [-] sirbetsalot|10 years ago|reply
[+] [-] adventured|10 years ago|reply
Sacca is incorrect when it comes to Twitter's stock price. They're being given an epic benefit of the doubt on their valuation. Few companies get that sort of charity; ask Groupon, Angie's List, Etsy, etc. about that.
They're substantially overvalued by any normal market standards. A $24b market cap for a company that has never - in nearly a decade of existence - earned a profit; worse, they've bled a billion in red ink over that time. It's also trading at a rich sales multiple of about 16.
[+] [-] moxyb|10 years ago|reply
[+] [-] shortstuffsushi|10 years ago|reply
[+] [-] moey|10 years ago|reply
http://directpoll.com/v?XDVhEtRR2EAlaVw2sOrQkWlBcohF0N2Z
I value the service, and am wondering what other people value it at.
I will post the results here after set number of people vote.
UPDATE Initially I was going to wait a little longer, but after looking at the results from this sample, the trend is pretty be predictable.
RESULTS LINK: (VIEW AFTER VOTING PLEASE) http://directpoll.com/r?XDVhEtRR2EAlaVw2sOrQkWlBcohFw9na8aNc...
I think the results deserve a discussion on their own...
[+] [-] petercooper|10 years ago|reply
[+] [-] lfowles|10 years ago|reply
[+] [-] declan|10 years ago|reply
But the value for me was in interacting with a large number of people, and I suspect even charging a few dollars a year would lead to the vast majority of accounts disappearing, reducing the remaining users' incentive to pay, leading to more accounts disappearing, etc.
[+] [-] learnstats2|10 years ago|reply
On the other hand, I would happily pay (today) for something that gave me full control over my content.
[+] [-] aaronbrethorst|10 years ago|reply
[+] [-] lindig|10 years ago|reply
[+] [-] arxpoetica|10 years ago|reply
[+] [-] untog|10 years ago|reply
[+] [-] firasd|10 years ago|reply
As for Sacca’s suggestions, I have mixed feelings on the specific features he suggests for encouraging people to Tweet more (“Tweeting Shouldn’t Be So Scary”) and increasing engagement (“Using Twitter Doesn’t Need To Feel As Lonely”) but I like his suggestions about improving the timeline:
“Live Is The Biggest Opportunity Yet.”
This is the section he describes most lucidly and is the simplest to implement on top of the existing product. It’s currently done in a ham-fisted way—where I am in India it prods me with modal dialogs about cricket matches!—but there will need to be less prodding if it’s built as a standard set of pages where you can follow the best tweets for a sporting event, TV show or news topic while the situation is ongoing even if you’re logged out. It’s a bit like following a hashtag, with some curation and highlighting of popular tweets on the topic thrown in.
“Channels Will Make Twitter Easy, Easy, Easy.”
I sort of lost the thread in the middle of reading this in terms of figuring out exactly how this is different from Live or other category based curated tweets but I kinda get it. These are his examples: “Want to know what are the most popular articles linked to on Twitter? That should be a channel. What are the most popular sites linked among the people we follow or people that our friends follow? Great channel. Which books are people Tweeting about? Channel. Which videos are garnering the most attention? Channel. Any particular .gifs blowing up? Channel.”
“Twitter’s Save Button Would Let You Keep All The Good Stuff.”
This is a relatively complex concept and would be difficult to implement in a clear way but I like the idea. “We could keep every product we saw mentioned, every book that looked interesting, every destination we wanted to visit someday, every concert we wanted to go see, and every ad that piqued our curiosity. All of this could be saved to a Vault within Twitter with just one button in line with the RT and Fav buttons in each Tweet.”